FISHNET (Finding Significant Hits in NETworks)

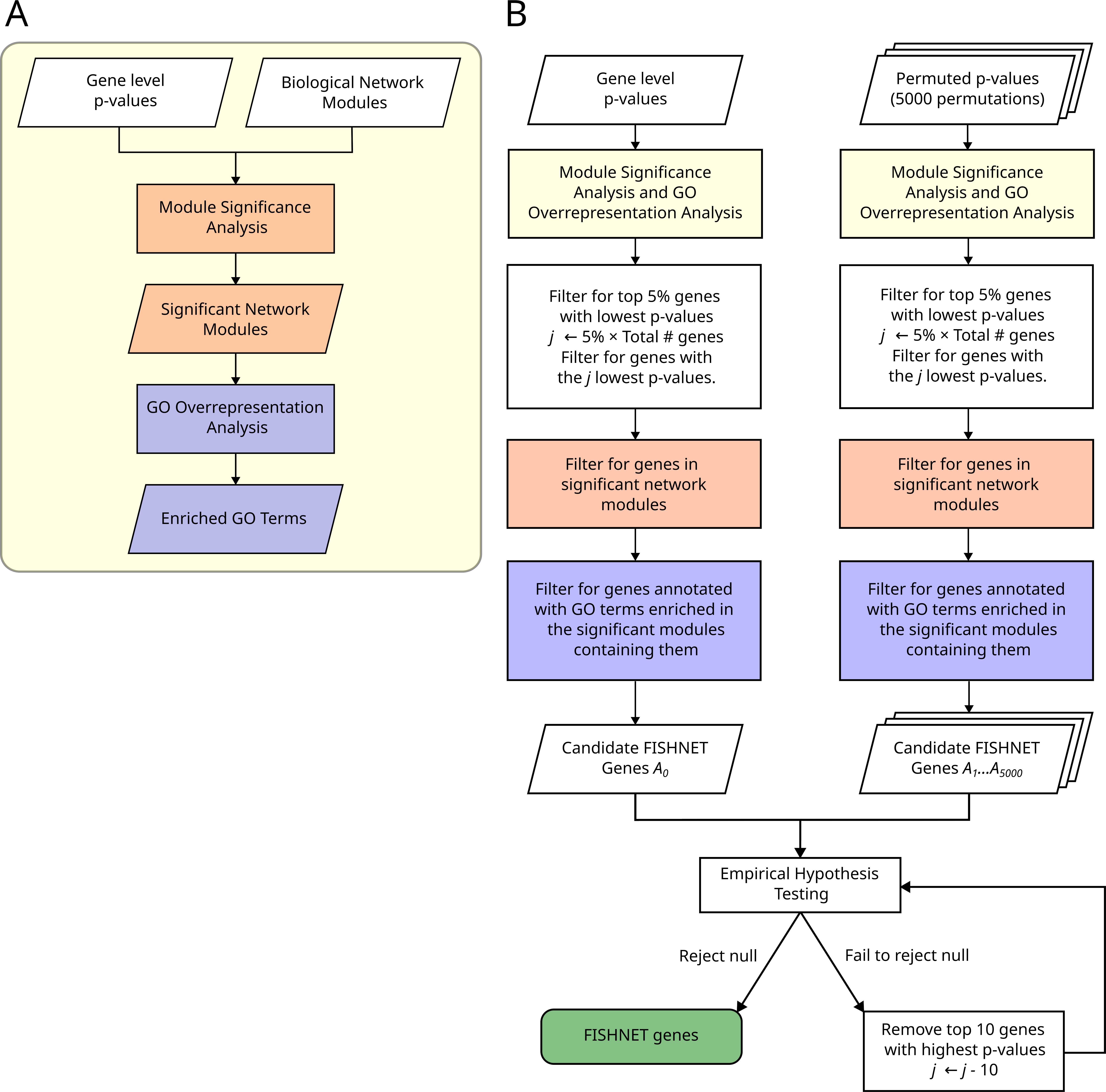
FISHNET is a network-based tool that analyzes gene-level p-values to identify significant genes missed by standard methods, using prior biological knowledge to detect those that fail the genome-wide significance threshold but replicate nonetheless. FISHNET can use gene-level summary statistics from GWAS, TWAS with measured or predicted gene expression levels, proteome-wide association studies, RNA-Seq experiments, functional genetics screens, or any other source. It uses gene-gene interactions in network modules from co-expression networks, protein-protein interaction (PPI) networks, or other networks, together with gene function annotations from Gene Ontology (GO). FISHNET manuscript is currently available in bioRxiv1. The general workflow of FISHNET is shown in the figure below.

FISHNET Workflow (A) The gene-level p-values are input into module significance analysis. Module significance analysis outputs significant modules and their p-values. Gene ontology over- representation analysis identifies biological processes with significant over-representation among genes in each significant module. (B) The workflow illustrates the gene prioritization mechanism used to identify FISHNET genes.